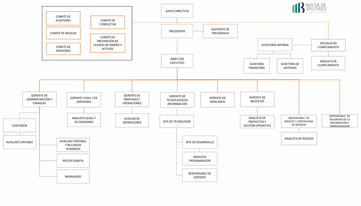
La Bolsa de Valores de El Salvador cuenta con una estructura organizativa que impulsa el desarrollo y crecimiento del mercado de capitales. Esta estructura corporativa encamina sus esfuerzos al logro de los objetivos planteados en el plan estratégico
